Hospices of Hope este o organizație britanică de caritate care a dedicat mai bine de 30 de ani dezvoltării eficiente și active a serviciilor de îngrijire paliativă în Sud-Estul Europei.
Prezentă în Republica Moldova încă din 2008, Hospices of Hope Moldova dezvoltă activ, începând cu 2017, Rețeaua Națională de Servicii de Îngrijire Paliativă – prima de acest gen din țară.
La momentul actual, din această rețea fac parte șase echipe mobile multidisciplinare care oferă servicii gratuite beneficiarilor din Chișinău, Orhei, Soroca, Ocnița, Taraclia și Bălți (începând cu anul 2026).
Activitatea este susținută integral prin acoperirea costurilor pentru medicamente, consumabile medicale, echipamente mobile, salarizarea personalului, utilități, servicii de telecomunicații și transport.
Tot personalul medical beneficiază de instruire profesională continuă în domeniul îngrijirilor paliative și de suportul centrului comun de resurse din Chișinău, asigurând astfel servicii de înaltă calitate pentru bolnavii incurabili.
De asemenea, organizația este importator și furnizor de pungi pentru stomă și accesorii, distribuite la nivel național prin echipele mobile.
Hospices of Hope Moldova face parte din rețeaua internațională Hospices of Hope, alături de filiale din România (Brașov și București), Serbia (Belgrad) și Albania, sediul central fiind în Marea Britanie.
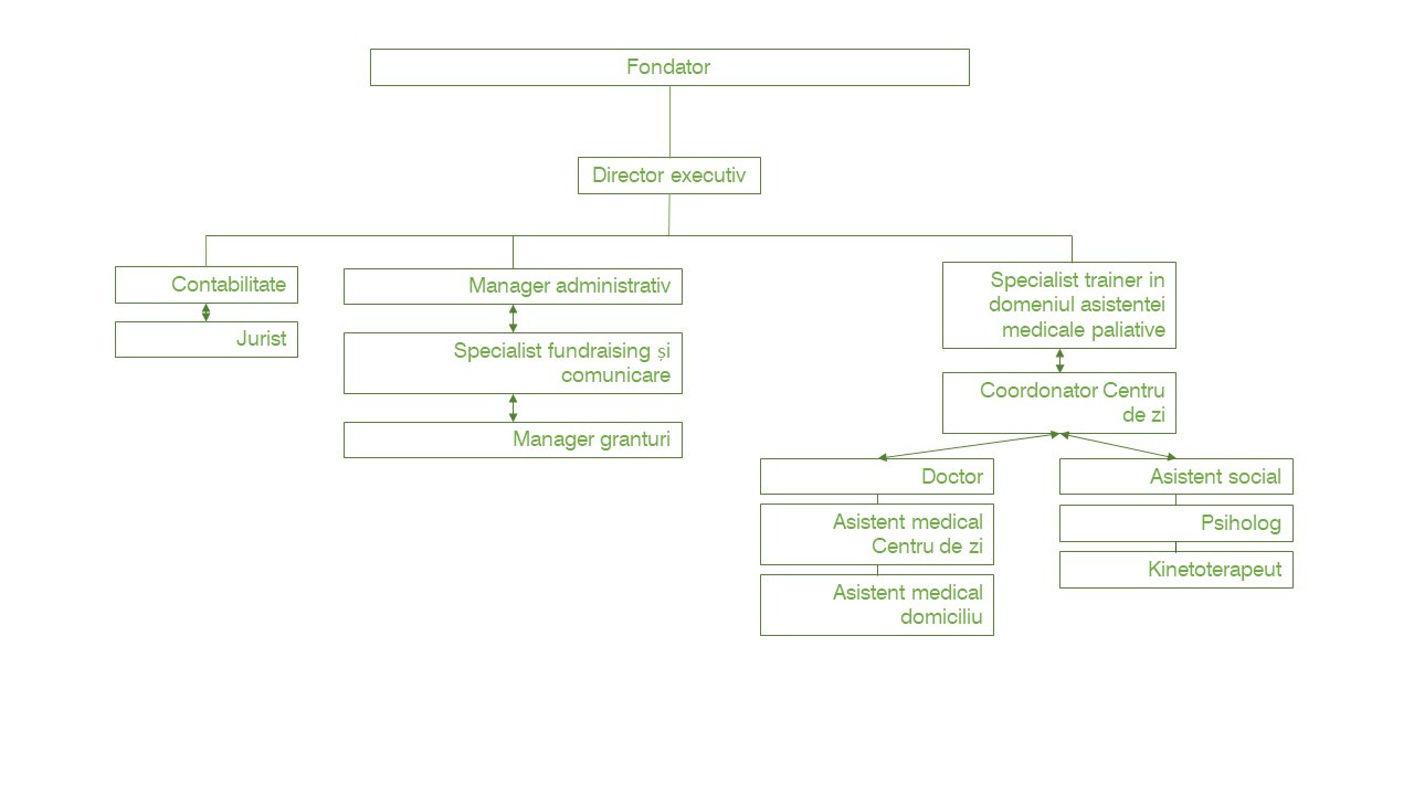
Echipa noastră
Echipa Hospices of Hope Moldova este una compactă, eficientă și bine organizată, structurată în două departamente principale:
- Departamentul Administrativ – coordonarea echipelor multidisciplinare, documentație și instruire continuă
- Fundraising și Comunicare – colectare de fonduri, promovare, organizare evenimente și gestionarea voluntarilor
Management și echipa centrală
- Graham Perolls – Founder
- Veronica Dragnev-Sacara – Directoare Executivă
- Ludmila Postica – Specialist formator
- Irina Goncearenco – Manager administrativ și Fundraiser
- Sabrina Gunaltay – Fundraising & Communication Officer
- Daniela Clim – Grants & Corporate Fundraising Manager
- Cornelia Singureanu – Fundraising Officer
- Bianca Guzun – Coordonator voluntari
Chișinău
- Dorina Caraman – Asistentă medicală, Coordonator Centru de zi „Speranța”
- Tatiana Muravca – Medic terapeut
- Alexei Muravca – Asistent medical superior
- Mihai Caraman – Kinetoterapeut
- Marius Cozari – Asistent medical
- Dumitrița Sarmaniuc – Asistentă medicală
- Mihaela Malai – Psiholog
- Aliona Savciuc – Asistentă socială
- Simion Drumea – Șofer
Orhei
- Victoria Tinctiuc – Medic
- Tatiana Captari Duca – Medic
- Svetlana Stavila – Psiholog
- Cezarina Covalenco – Asistent medical superior
- Cristina Pascari – Asistent social
- Vasilisa Buzu – Asistent medical
- Vera Cujba – Asistent medical
- Zinaida Dobrovolschi – Asistent medical
- Tatiana Bîzdîga – Contabil
- Serghei Bîzdîga – Șofer
Soroca
- Valeriu Sergiu Dobrovolschi – Șef echipă
- Anatolie Ciobanu – Medic
- Andrian Veișa – Medic
- Vasile Tamasciuc – Asistent medical
- Larisa Ionița – Asistent medical
- Irina Vacaru – Asistent social
- Greta Grosu – Contabil
Taraclia
- Maria Chiose – Șef echipă
- Nicolae Borimeckov – Medic
- Raisa Deriviolkova – Asistent medical
- Fedora Popozoglo – Asistent medical
- Elena Burlakova – Contabil
Ocnița
- Igor Lazari – Șef echipă / Asistent social
- Natalia Liciu – Medic
- Mariana Melnic – Asistent medical
- Maria Turcan – Psiholog
- Galina Lazari – Contabil
Bălți
Urmează să fie adăugat
Structura organizatorică Hospices of Hope Moldova






